可爱萌系动漫美女壁纸1414

相关图片

"没关系的,喵" 绘师:玖珂つかさ(p id=… - 堆糖,美图壁纸兴趣社区

可爱日系少女高清桌面壁纸_卡通动漫_壁纸下载_美桌网

卡通动漫美少女可爱高清图片壁纸

动漫壁纸第二季第十期

可爱风love live 动漫美少女甜美写真,高清图片,电脑桌面-壁纸族

随机推荐

三个和服女生动漫图片,4k高清动漫图片,娟娟壁纸

吴谨言又耍大牌?

2024上海帆船公开赛黄浦江畔启幕-荆楚网-湖北日报网

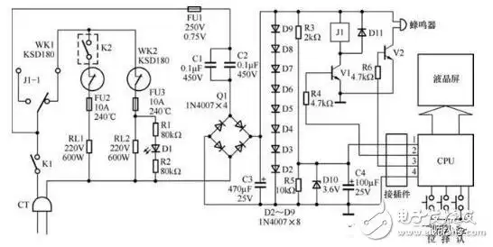
电饼铛电路图

首乌补肾酒

水印素材 不帮加字 不会加字可当作通用水印使用

孟鹤堂周九良上海相声专场2019门票

打野裙图片_打野裙图片下载_正版高清图片库-veer图库