三段式充电器原理图

相关图片

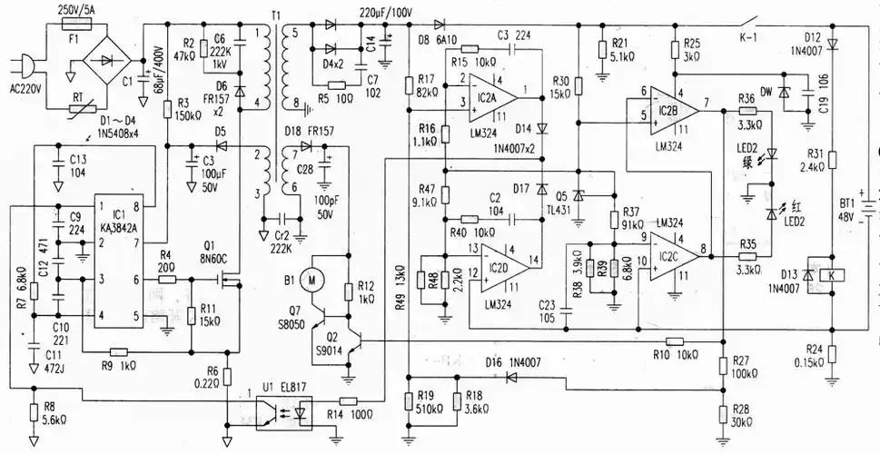
电动自行车充电器电路原理图60v60v电动自行车充电器电路图

电动自行车充电器电路原理图60v60v电动自行车充电器电路图

60v20安电动车充电器原理图(42v电动车充电器工作原理)(1)

电动车充电器电路图

充电电路中的电动自行车佳腾充电器电路图

随机推荐

写美篇三年时间匆匆, 一转眼我们就要离开幼儿园, 离开我们亲爱的老师

80年代第一美女龚雪真的美吗?天姿绝色,风华绝代,老照片见玄机

我家那闺女袁姗姗张戈又成综艺cp张戈追过袁姗姗吗

590_881竖版 竖屏gif 动态图 动图

tfboys

小鬼王琳凯#头像 - 抖音

0运费当天发】采乐 复方酮康唑发用洗剂 100g头皮瘙痒真菌脂溢性皮炎

艺界说提琴提琴低音梁和音柱的关系