歪头

相关图片

歪头

海贼王#大家一起来歪头

歪头

最近很火的歪头头像,要的来拿吧,全部!

今天的歪头杀 啊啊啊啊啊啊啊啊啊

随机推荐

枪毙美女现场

肖战 动图壁纸 肖战美图

美食大厨教你:"干锅包菜"的家常做法,香脆爽口,口感嫩滑

经历过vac事件之后茄子的真实重生

请跟我来_请跟我来简谱_请跟我来吉他谱_钢琴谱-查字典简谱网

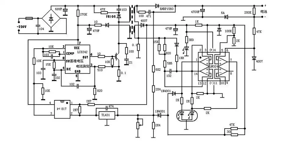
爱玛电动车充电器维修电路图

华为(huawei)a1路由器ws852有线无线双千兆/双频双核智能无线路由器

情况说明2