商务创意烫金拉丝银名片制作订做印刷金属质感名片免费设计 包邮

相关图片

名片背面设计方案

642海报印制行业名片设计制作素材146培训中心背面

蓝色科技简约公司名片

黑金质感企业名片模板名片背面

企业高端竖版名片设计模板背面简约

随机推荐

8张非常好看的春天唯美温馨的早安图片带字 2022早上好问候语温馨图片

胡定欣 #廉政狙击复仇线高燃到底

古典园林围墙样式(古典园林围墙样式图片)

天蝎座

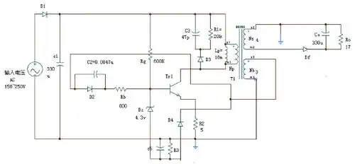
此图是由8050与13001组成的3wled电源,请高手解释下原理或有原理图的

韩国健身美女干饭喝酒,小姐姐吃饭真好看,健身模特生活照,性感女神

教你怎么画半妖犬夜叉正面动漫人物全身像怎么起稿绘制动漫人物全身像

伴娘鞋婚鞋女小跟新娘鞋秀禾婚纱两穿水晶鞋伴娘礼服鞋低跟2公分3孕妇