镍镉电池的充电电路图

相关图片

请帮忙设计一个锂电池低压指示电路

基本的电路图符号,例如:电池,接地线,二极管等,可以满足基础电路的

两个12v电池正负直接反接后会有什么后果?a-b间的电压是多少?

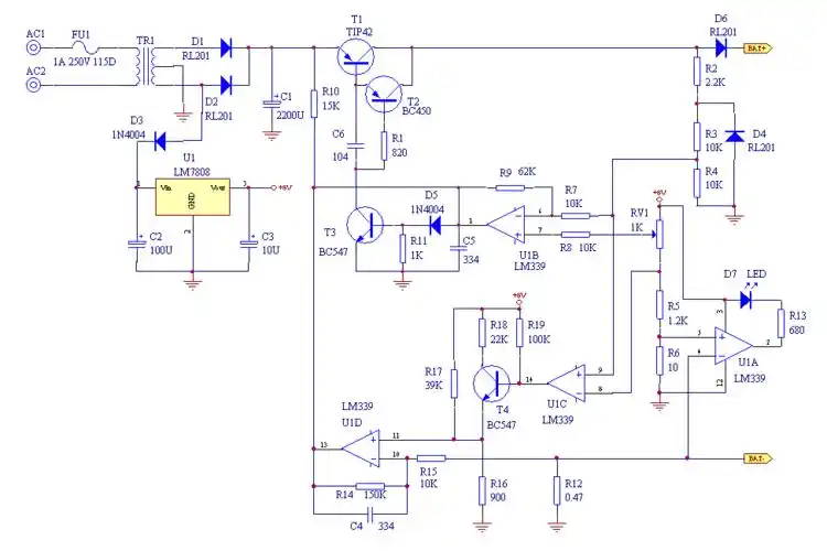
铅酸蓄电池充电器电路原理图如下

有同学测量水果电池的电动势和内阻,能够使用的测量仪器有电压表,电流

随机推荐

从来不参加综艺节目的刘德华可能要破例了,贾玲喊话偶像"出山"

瑞幸即溶咖啡##易烊千玺代言瑞幸咖啡

【图片15】民国来的小女孩--蜂鸟论坛照片套图

主婚车装饰车头花头车花婚车花布置套装结婚花车全套车队品花

屏l英雄联盟鬼刀不知火舞不良人极简主义2340x1080余颖欣周杰伦林晚儿

具荷拉遗书疑被找到20万韩网友请愿加强对性犯罪处罚

八字万能查询表

五位下嫁普通人的女明星从万茜到孙燕姿比起嫁豪门她们更幸福