电路与电子技术基础 - 知乎

相关图片

电动机自锁控制电路图(三相异步/自锁正转控制电路图)-拍明

自动控制原理图精华版,老电工看了都说太全面了_调速

11个经典运放电路-csdn博客

继电器常用自锁电路图_word文档在线阅读与下载_无忧文档

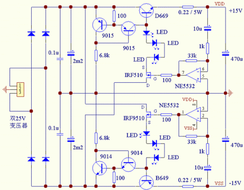
电路图

随机推荐

亲亲肠 一口肠 波波肠 烧烤肠烤肠小香肠 脆皮肠 热狗肠2.

高冷女生头像叛逆霸气高冷的叛逆女头高清图片

男生抽烟头像伤感侧面欧美,男生抽烟头像 伤感

马嘉祺(签名仿写教程) hello! 二哥马嘉茄的来啦!

映客向港交所提交ipo招股书

表示悲伤流泪的图片唯美_微信头像图片大全

救命98银色绑带罗马风凉鞋,快来看看呐.因为有点拇外翻,一直 - 抖音

招聘设计师cad代画描图兼职室内庭院景观花园设计效果图设计师