2021年龄标准2021联合国年龄划分标准是什么

相关图片

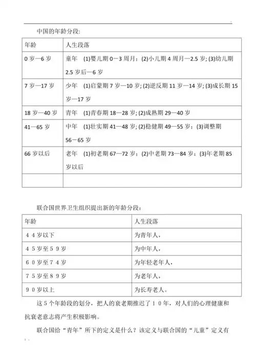
少年,青年,中年,老年的年龄段的划分

少年,青年,中年,老年的年龄段的划分.pdf 5页

少年,青年,中年,老年的年龄段的划分

少年青年中年老年的年龄段的划分

2024年老人年龄标准公布过了这个年龄就可以称呼老年人了

随机推荐

"王源李恩童恋爱传闻:真相待揭晓"

吧兄弟》综艺来袭,这期笑点真是太密了|邓超|关晓彤|真人秀|迪丽热巴

焦恩俊回归走穴,为整容医院站台被质疑捞金,却坚称只想见家人

首先的话,这部动漫我最早接触的时候是我在上学的时候,那时候我其实

王一博这就是街舞民族风造型

小鬼《跨界歌王》新剧照公开 人长的帅又有实力还可爱,真是无与伦比了

商标文字花絮商标注册号 37766725,商标申请人南京蓝晶莹计算机科技

帅气的小奶狗赖冠霖,笑起来好甜呀