请教家电高手:多余1个72v和1个48v电动车充电器,我想改成12v充电器,给

相关图片

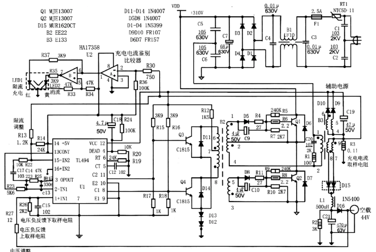
电瓶车充电器电路.jpg

电动车充电器电源原理图与解析苍松借鉴

电动车充电器的电路图免费下载

收集电动车充电器电路图30张,以备不时之需

收集电动车充电器电路图30张,以备不时之需

随机推荐

生动活泼的音乐盛会 人群背景素材

兼容乐高我的世界动物男孩子儿童人仔模型杀肉拼装积木1585史莱姆

宋亚轩超可爱头像

她曾是体育奥运冠军,退役后开饭店纹起大花臂,直到40

很幸福的又很宠溺的闺蜜双人头像 和舒服的人在一起就连沉默都是快乐

假发女韩式造型大波浪中长卷发网红空气刘海可扎中长发自然全头套

【周口人康皮肤病医院】如何识别和处理儿童荨麻疹?

男童剃寸头发型 酷炫利落从小就帅--sms580