看懂电路图 uc3843开关电源 控制器说明书 铅酸蓄电池充电器 电动车

相关图片

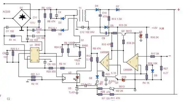
60v20安电动车充电器原理图(42v电动车充电器工作原理)(1)

电动车 充电器电路图

60v电动车充电器维修经验总结本人亲自实践电源维修有危险动手需谨慎

电动车充电器电路原理图

市场上最常用的两款电动车充电器电路原理及维修 (2)

随机推荐

《奔跑吧》终于拿出杀手锏,angelababy肉色连衣裙,直角肩太迷人

抓住一只可爱的小马哥~~#马嘉祺 #插画 #q版人物#头像 #头像约稿

千纸鹤折纸成品纸鹤串创意生日礼品花园婚礼场地布置装饰用品

二婚也能共患难,62岁郭凯敏:做生意失败后,她一直守在我身边

藏羚羊可爱简笔画(简笔画图片大全) -【爱个性】

《传闻中的陈芊芊》 赵露思 丁禹兮 《我,喜欢你》林雨申 赵露

cv倒霉死勒超话抖落一组配音的梅梅老师@倒霉死勒本周#狐獴王朝的崛起

聚会喝酒代价太大!男子醉酒后第二天身亡,全桌人员都要负责