行政处罚一般程序流程图

相关图片

回款程序流程图

程序流程图

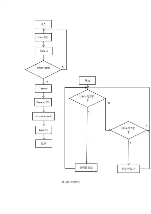
显示程序流程图

51单片机电子闹钟程序流程图.pdf 5页

安全事故应急响应程序流程图共1页

随机推荐

绿色清新幸运草装饰背景

黑白照

时期的肖像,这时的衣着是如此蓬松飘逸,袖子膨大夸张,发型也极尽奇巧

久爱情趣sm项圈飞鱼链男女扮演情趣sm成人用品金属项圈sm飞鱼牵y链

展开全部 这是金龟子甲虫类的幼虫,学名叫蛴(qí)螬(cáo)

初中生校服套装中学生韩版春秋运动服外套高中学生班服男女长袖情侣黄

甘心替代你-郑伊健(钢琴谱)1

很绅士的真实的有范商务男头 成熟西装气质男头合集