明星马天宇童年照爆光竟有这么一段悲惨经历从不过中秋节

相关图片

那个时候的马天宇,听到有亲人叫自己一声"小儿",让他开心了好久,"小儿

明星修复童年照马天宇竟神似年画童子

从顶流男神到变态36岁的马天宇,是怎么走向堕落的?

李易峰刘昊然王嘉尔马天宇杨紫黄子韬徐熙媛(左一)徐熙媛(左二)徐熙娣

马天宇吐槽携程旅行吃相太难看

随机推荐

女明星谁最矮前十名(10位风情万种的矮个子女星)(图39)

再看长江七号,张雨绮真美,里面有星爷多部电影的影子,很多新的惊喜

你要我怎么做怎么说你才能爱我动态表情包

冬至包饺子手抄报

赵露思刘宇宁恋情曝光女方约闺蜜薛佳凝聚餐男方被拍到同场

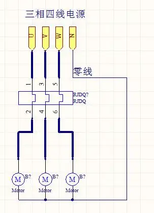
求助!三相四线发电机给三路单相电路供电电路的接法

《封神演义》中的魔家四将和四大天王有什么区别?

全新奥迪a3 sportback全球首发 ,战斗外观,科技内饰