杨九郎

相关图片

让我们一同沉浸在杨九郎的夏日幻想

杨九郎

杨九郎

杨九郎你

杨九郎有哪些好看的照片

随机推荐

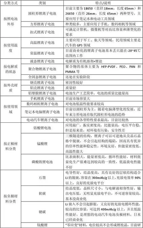
锂离子电池分类

有含义的图片大全(有内涵有深度的图片)-捌号楼

接下来小编就给大家介绍一下平板玻璃的特点以及平板玻璃的价格.

裴珠泫的玉足 - 知乎

rose朴彩英全面屏壁纸 肉丝太漂亮了|朴彩英|肉丝|壁纸_新浪新闻

霸气高冷的动漫女生壁纸头像分享-触站

王凯生活图册 - 后援会

女童瓜子脸短发发型图片 可爱又阳光(2)_儿童发型_西子美发网