求:电工电路图

相关图片

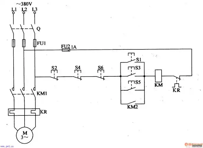
手动y三角降压启动控制电路图_电工基础知识_电工技术-电工最常见电路

几种常见的电机控制方法

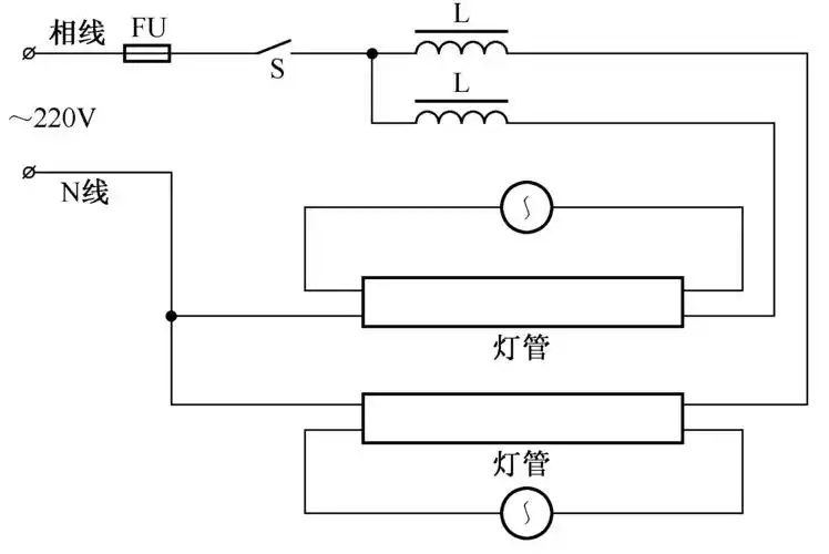
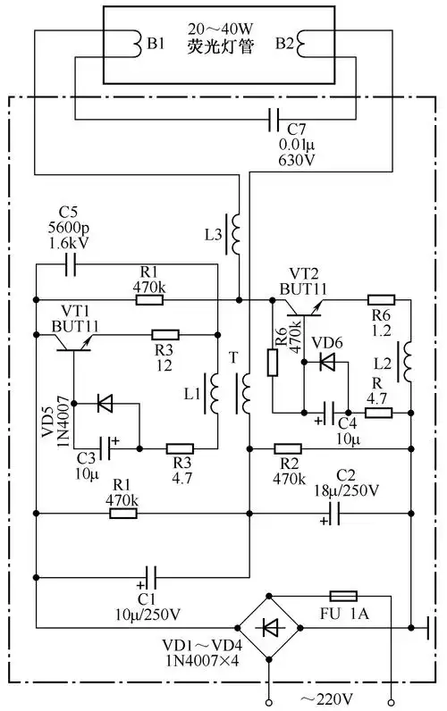
干货| 36种常见照明电路图

干货36种常见照明电路图

干货36种常见照明电路图

随机推荐

tfboys2020继续爱你

angelababy##杨颖##angelababy对我的眼睛很友好

图黄磊年轻时的照片曝光长发飘飘宛如书生

黑白系炫酷电脑壁纸.#电脑壁纸 #炫酷壁纸 #图文伙伴计划 - 抖音

饮料瓶 设计速写 素描

事业上升期嫁大21岁丈夫,十年生一对儿子后却分手了_马景涛_妻子_婚姻

景甜许凯因戏生情张译甩脸耍大牌人夫示好离婚女星他又吃了资本的亏

字母元素j图案logo设计欣赏#商标注册 #创意logo # - 抖音