电视剧女心理师#杨紫贺顿

相关图片

灵动美艳 杨紫_电视剧_沉香_很漂亮

杨紫古装美人天乩之白蛇传说

十七岁你喜欢谁 杨紫主演《要久久爱》电视剧原著 新增一万字番外

盘点杨紫超火的五部电视剧欢乐颂上榜你最喜欢那一部

灵动美艳 杨紫_电视剧_沉香_很漂亮

随机推荐

北京闺蜜艺术照生日照闺蜜照一起拍

丁真说新电影演自己##丁真本色出演

比男人身高还重要的就是身材撒贝宁的身材比例看着就挺完美

适合女生的好运手绘头像,美美哒😋 🌈适合女生的好运手绘头像,美

一批水瓶座星座系列圆头像,据说水瓶的坏点子最多了.(*ˊˋ*)

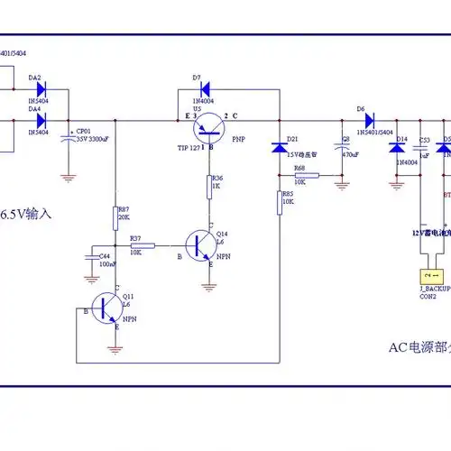
12v铅酸蓄电池充电电路图问题,请各位大侠帮忙分析一下!

【免抠png】职业装漂亮女

除去地图本身不谈,其中出现的恐怖分子也是十分经典的悍匪形象.