词条图片

相关图片

宗教符号设置.宗教符号简单的黑色图标集

邪教"血水圣灵"逐步渗透至大陆 教主左坤个人简历及身家背景全曝光

反对邪教共建平安丨丽水市反邪教原创抖音大赛喊你来参赛

邪教logo设计素材模板创意_邪教标志在线制作图片大全 - 标智客

词条图片

随机推荐

工厂直销设计图__海报设计_广告设计_设计图库_昵图网nipic.com

简单才高级,及膝裙穿搭示范,优雅靓丽又显身材|裙子|时尚|浅色调_网易

赵丽颖星点莹白缀薄纱裙##赵丽颖露背

90·丁程鑫蓝色的海底@时代少年团-丁程鑫#丁程鑫 ace门面主舞

超好看的手机壁纸 电脑壁纸分辨率,比例:1080p,2k,4k,通常是发

高清帅气酷酷的猫咪头像男生图片

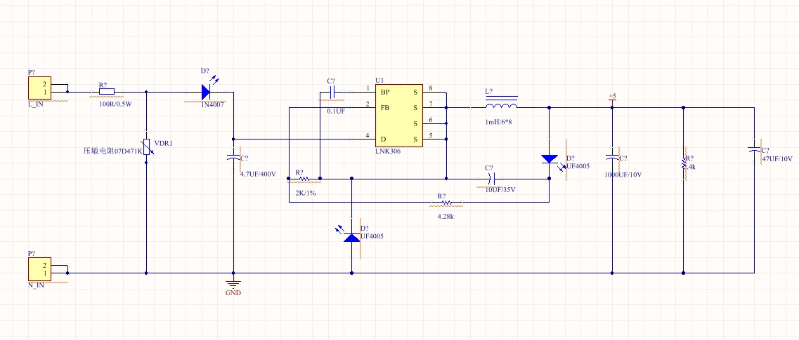
lnk306 220v转5v整流稳压电路原理图 altium格式 - 电源论坛

广东专业桁架展位搭建厂家大家推选