锂电池使用说明书

相关图片

藿香正气口服液非处方药说明书范本

产品说明书格式

各行业岗位职责说明书模板任职要求人力资源公司企业部门员工职责

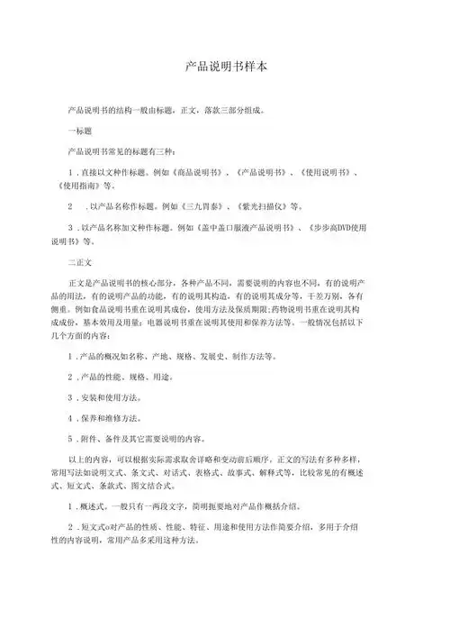
产品说明书样本

产品使用说明书标准模板

随机推荐

仙气可爱的头像她来啦 仙女专用头像

春天风景简笔画桃花朵朵开

(左)孙俪(右)蒋勤勤孙俪曾与蒋勤勤的丈夫陈健斌合作《甄嬛传》,剧中

然而,最重要的是孙坚询问了周笔畅的母亲关于他作为她男友的看法

尽量尽量生存的玛努埃拉,或者带有艾滋坚决维持将孩子生下来的露莎等

黄昏之恋

【金晨】沈思怡的百宝箱 e01 沈小姐和她的吉他

【魔卡少女樱】大眼瞪小眼,桃矢与小可cut