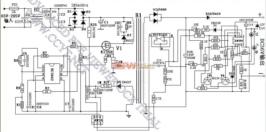
雅迪电动车充电器电路图(高标牌)

相关图片

西普尔sp500-72v充电器原理图

电瓶车充电器电路.jpg

电瓶车充电器电路图

电动自行车佳腾充电器电路图二

电动车电瓶充电器电路图

随机推荐

追风者男主王一博##王一博魏若来

贺峻霖# 贺儿湿发真的yyds

自然与风景,大海和海岸原图分辨率:1920x1080下载此壁纸类似壁纸>>

女死刑犯如果怀孕会停止执行死刑,生完孩子后还会执行吗? - 石塘网

欧阳娜娜被逼相亲?虞书欣许凯互撕?成龙健康出问题?蒋欣得罪人糊了?

平面设计艺术字艺术字体平面设计

追求自由的独自感男头#男生头像 #优质头像 #男生帅气头像推 - 抖音

歌声伴我成长