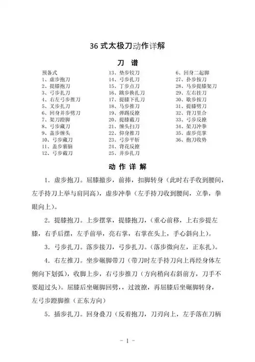
马春喜三十六式太极刀_第1页

相关图片

马春喜36式太极刀谱_第1页

陈式36式太极刀_第1页

文档下载 所有分类 > 三十六式太极刀第1页 相关主题 热门文档

所有分类 初中教育 英语 > 王玺雯太极刀拳谱s编辑校对第1页 下一页

七星绝情剑谱,,喜欢的拿走不谢.909090 - 抖音

随机推荐

林心如新剧拍摄!霍建华大方表白终于不藏着爱意,更宠|

被称为台湾永远的男神彭于晏,在光头造型上当然也是当仁不让,曾在金马

漂亮的短碎发,让短发妹纸美翻天了,短发妹纸请收图

求高手ps一下换成穿白衬衣的证件照 ?谢谢啦

性感动人二次元美女桌面壁纸

微分碎盖

遇见你我愿赌服输.发给男朋友#情侣表情包 #熊二表情包 #每 - 抖音

描春实生芳香丸缀仙人稀有开花白毛软毛扎手多肉植物