iphonex壁纸

相关图片

iphonex月球壁纸iphonex自带壁纸

分享几张iphonex系列内置壁纸

10张iphone x内置壁纸高清下载 苹果x官方自带壁纸推荐

苹果iphone xr/xs/xs max原生壁纸下载

iphonex原版壁纸

随机推荐

又被张钧甯给惊艳到了,穿黑色吊带裙成熟精致,美得让人挪不开眼

嘟嘴卖萌可可爱爱7815#肖战 #杨紫阳光正好,微风不燥,万物 - 抖音

吓哭漂亮妹子竟秒变大饼脸

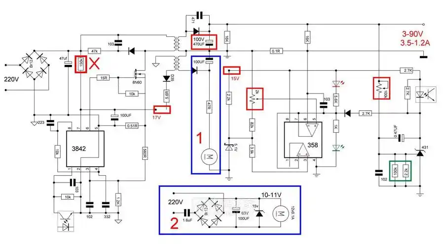
详解四种电瓶车充电器改可调电源的方法及电路图分析

万茜,刘敏涛,李沁,秦海璐四位70,80,90年代的声音大咖登台,演绎"淑女

瑞典现罕见纯白色驯鹿 被原住民认为神圣之物

胡兵都得叫她前辈,还演过张翰的妈妈_女儿_慕容_金紫薇

德云社手幅素材堂良孟鹤堂周九良q版(侵删)