sg6841电源电路的修理技巧

相关图片

启达启臣微cr6841应用指导书 v1.

启达cr6841完全兼容ob2269副边pwm控制器芯片

20_电路

ka3511电脑开关电源电路图

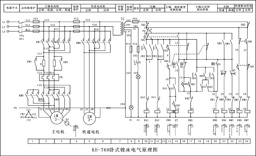
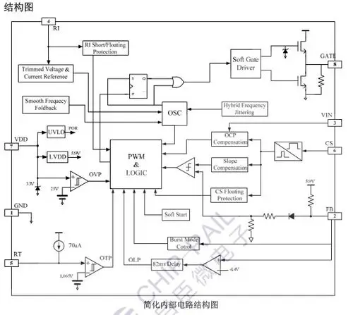
图2 sg6841d典型应用电路图

随机推荐

请笃信一个梦钢琴谱周深降e调流行钢琴五线谱

虽然你不一定说得出他的名字但这张凶神恶煞的脸你一定不陌生今天登场

坤坤q版壁纸

回顾郝蕾与邓超分手后又遭李光洁背叛她的情路为何如此悲惨

三星galaxy tab平板完全拆解(组图)_三星平板电脑_笔记本美图库

ecco 官宣全新代言人倪妮

两款男生韩式超短发 2016最新发型设计作品

英媒指东风-21d不受"中导条约"限制 鹰击-12和鹰击-18性能远超"鱼叉"