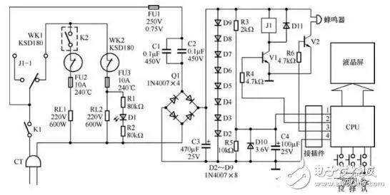
电饼铛电路图

相关图片

电饼铛电路图

荣事达电饼铛 6脚带灯 该怎么接线 请大神明示

家用电饼铛线路图-220v电饼铛开关接线图-电饼铛线路图图例三相-电工

电饼铛开关接线图

kcd6船型开关双联2档6脚电饭/热锅 电饼铛电暖器油汀带灯电源开关

随机推荐

【战山为王-羡忘】【肖战x王一博】偷心(第二部)(一)不打不相识

mikimoto全球代言人迪丽热巴##迪丽热巴##迪丽热巴枭起青壤

【4k舞台直拍】宇宙少女-last dance【2021.04.

颜文字,头像,萌,头上长草的颜文字,二次元颜文字

佛罗里达棕榈滩的10亿豪宅#别墅豪宅 #别墅设计 #海上宫殿

闪闪发光的你:林鹰谷,从小优秀到大,怪不得被余晚婷一眼就看中

168f框架式动力汽油喷雾机担架式动力汽油喷雾机农用园林打药机

雪白的云朵像棉花糖一样美极了!