奥斯48v电动车充电器故障检修

相关图片

在用直流电源给电动车进行充电,充电器的主要电路其实就是一个开关

48v20ah电动车充电器改小为48v12ah实例

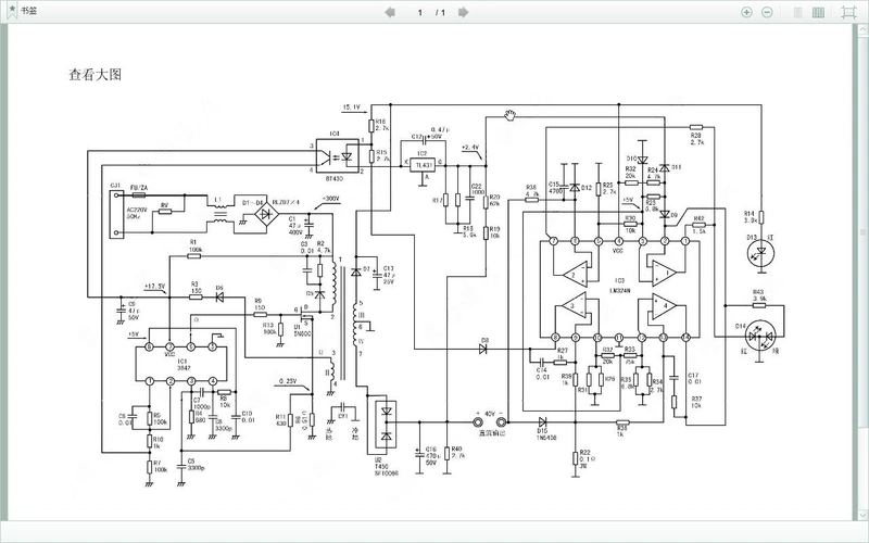
48v电动车充电器电路原理图

48v电动车充电器故障

电动车充电器电路图全集

随机推荐

个人简历表格下载

6122-8k66欧美宴会高跟鞋女鞋亮面漆皮浅口尖头金属大水钻扣单鞋

芳华绝代|周海媚十大最美角色|点亮青春回忆

吴磊阿诗勒隼长歌行

原创张震45岁近照曝光身材颜值在线手上名表太抢眼

百团大战的揭秘_阶段

那英梁博为侯祖辛新片打call##遇见你之后上映

iu