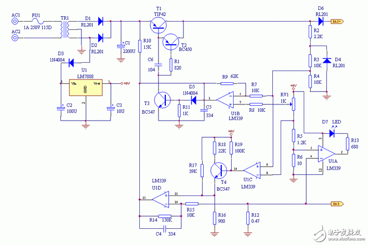
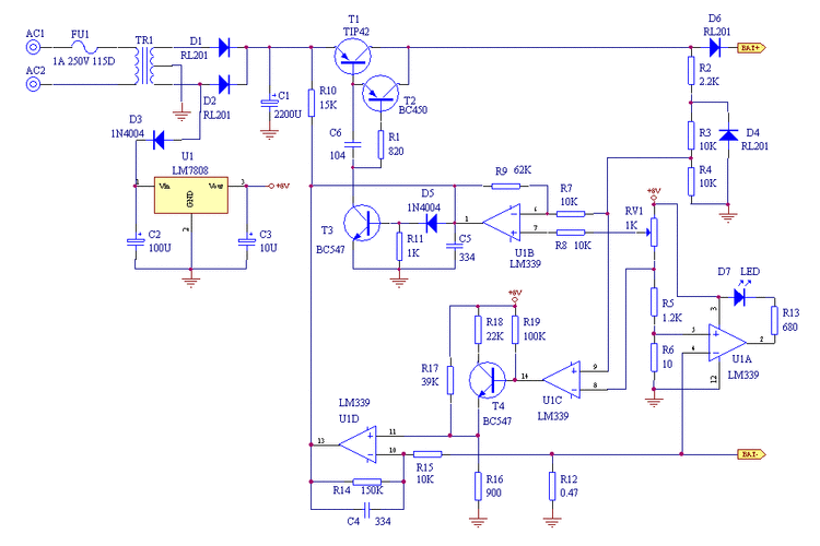
12v可控硅蓄电池充电器电路图

相关图片

菜鸟求简易实用的12v汽车电瓶充电器原理图

一颗小型5v充电器,里面电路相单简单,搞懂原理图自已可以制作

铅酸蓄电池充电器电路原理图如下

文档下载 所有分类 工程科技 电子/电路 > 电动车充电器原理图c17 103

汽车12v电瓶充电器电路图

随机推荐

夫人,大可不必 _电视剧介绍_评价_剧照_演员表_剧评 - 酷乐米

蔡徐坤冷峻邪魅红色西装帅气写真

为什么有些人光是站那不动都有气质?

48岁舒淇补办中式婚礼,婚纱价值仅千元,冯德伦邀众星到场见证

knowart|彭建立楷书 《侠客行》(二)

刘亦菲参演的影视剧_时间_传奇_友情

范冰冰情史:多位大佬为她疯狂为了资源付出一切,情定李晨却分手

男生烫发 摩根烫 男生气垫烫 #男生发型 #北京理发店 #男士摩根烫