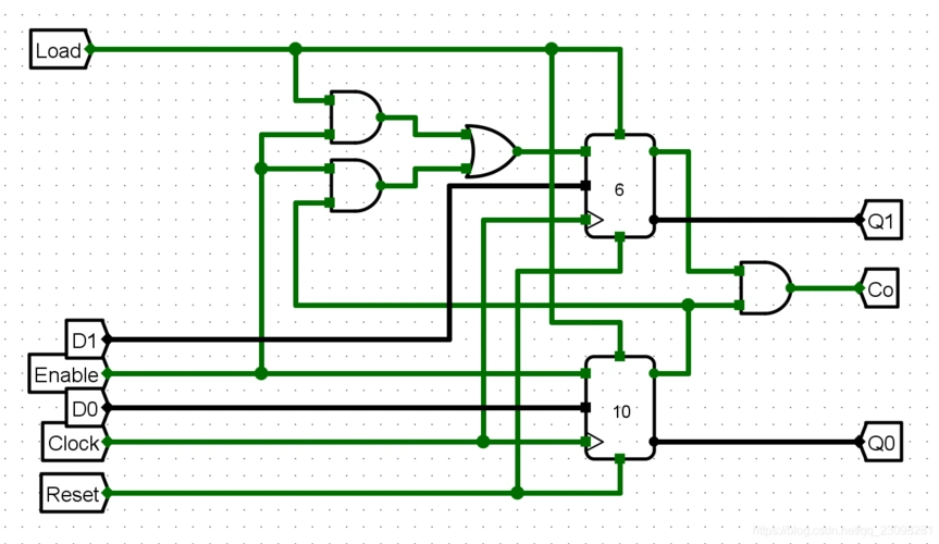
十进制计数器

相关图片

关于数电设计 七段数码管问题

数字电路中二进制同步计数器实验原理及过程

十进制计数器

数字显示式光电计数器

计数器,计数器的工作原理是什么?

随机推荐

华晨宇这次的发型同样给人留下了印象,站在舞台上,他就是最靓的"仔"

老师和孩子们一起制作的饺子创意拼盘!好漂亮呀!

学生手册封面设计

【exo】开盲盒——暂停选老公 九人九色 总有一款适合你

薛之谦胡彦斌关系不和吗胡彦斌曾开车路过薛之谦炫耀

q版头像 | 丸子头温柔可爱女生头像

【行程大师赛】挥之不去的德意志情怀——德国11日自驾旅行

玉米须烫发图片发型(玉米须烫发型图片短发)