【地高辛片】价格_功效与副作用_说明书-康德乐大药房

相关图片

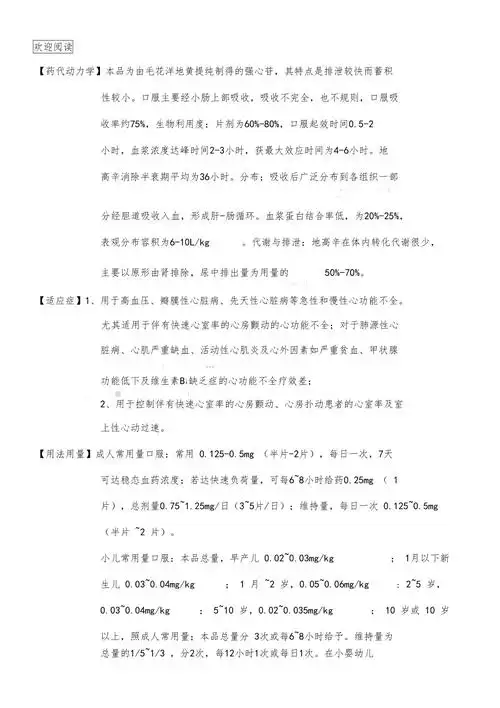
地高辛片说明书

地高辛片(信谊)地高辛片_价格,多少钱,功效与作用,说明书_陕西省汉中

地高辛说明书9981

25mg*30片 1盒 口服每次0.02mg(0.08片). 看不懂怎样分

【地高辛片0.25mg×30片/盒】价格_功效与作用_说明书_买药就上药房网

随机推荐

张茜

邓超前女友曾离婚两次如今45岁靠骂人出圈引发争议

男生如何驾驭粉色外套 王俊凯最新写真身着粉色外套温暖迷人

【林依轮推荐】油条半成品早餐家用速成速冻学生安心小油条生胚

儿童演讲活动摄影|摄影|人像摄影|山猫sam_原创作品-站酷(zcool)

三十多岁的杨幂又美了,紧身t恤搭配开叉裙,身材真是太好啦

小女孩图片大全可爱萌萌头像萌萌哒的小女孩子可爱搞怪

angelababy花田喜事