(2)电阻丝r的阻值;(1)电饼铛在高温烧烤时电路中的电流

相关图片

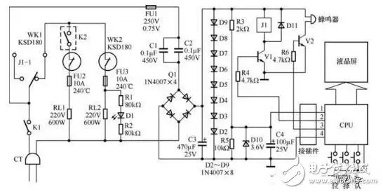
北京荣源yxd-30台式电饼铛电路图

电饼铛电路图

空调温控器接线图及原理,电饼铛温控器接线图及原理_竞价网

利仁电器开创电饼铛"微压食代"(图)

书摘插图

随机推荐

全网最全范特西封面合集

原创原创33岁刘亦菲单身穿红裙绝美为何佳作难出离大花总差口气

国家一级男演员一览表.

一个被全世界遗忘的男神,哥哥回眸一笑,致敬张国荣!

王俊凯机场怼代拍:你们负得了责吗?_wang_being_the

弹丸论破黑白熊全面屏壁纸分享毛绒绒的校长好可爱

请问这两个指甲颜色那个正常一点?

儿童简笔画衣服,衣服简笔画合集简单(10款卡通衣服的画法)