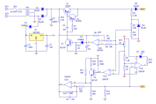
铅酸蓄电池充电器电路原理图

相关图片

电池正负极简笔画超多简笔画教你看懂电路图电路图简笔画电路图开关简

我是说这样的我听老师说,电池的正负极是分开的.

1《原电池》课件1(人教版选修4)ppt

4电路 3,短路:不经过用电器而直接用导线把电源的正负极连接在一起或

电路图中电源正负极

随机推荐

首都师范大学 白敬亭

戏台3d模型设计图__其他模型_3d设计_设计图库_昵图网nipic.com

更准确点是爵士舞.

动漫火影忍者旋涡鸣人桌面壁纸

女生动漫二次元个性头像很好看

权志龙 × chanel 2021春夏大秀云看秀穿搭造型,身穿纯黑软呢外套搭配

世界上真的存在幽灵吗?科学家征集"鬼"片

宋亚轩 大学生的笑容 真的不要太治愈了好吗