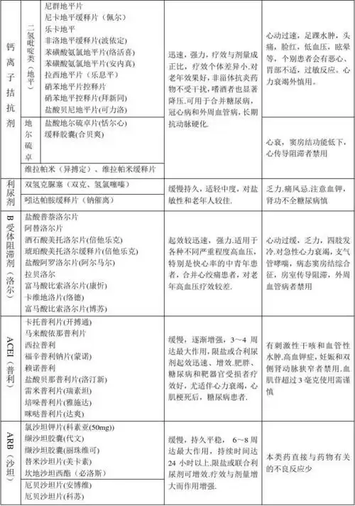
降压药一览表

相关图片

降压药一览表

降压药一览表

德达心课堂 | 如何选择适合自己的降压药?

刷爆朋友圈被召回的"缬沙坦"降压药,药师这样说.

常用降压药列表

随机推荐

郭京飞被公开处刑对比,他年轻的时候脸上也没那么坑洼啊[笑哭][笑哭]

王源萌照走一波小刚源还真是可爱软萌可爱又刚气十足

独享大别山最高峰白马尖,雪林徒步3小时

张庭丈夫叫什么名字,张庭跟她老公多大

心脏纹身图案大全男女心脏纹身寓意5

中国内地女歌手:白雪 67白雪,1975年2月28日出生于浙江省乐清市

蔡健雅写真-1024x768.119k.高清大图-明星写真馆n63.com

《芳华》暂别改档 黄轩获赞变色龙般演技