左右,而有的硬背侏儒鲨体长还不会超过二十厘米,是名副其实的小鲨鱼

相关图片

iphone 壁纸 鲨鱼和小鲨鱼

观赏小鲨鱼图片

世界上最小十种鲨鱼 - 吐客网

近日,一只柠檬鲨在巴哈马加勒比海一代生下小鲨鱼,这一罕见的画面正好

翅真鲨(学名: i>carcharhinus melanopterus /i>)是真鲨科,真鲨属鲨鱼

随机推荐

迪丽热巴金鹰女神造型图片壁纸高清大图预览1920x1200_大陆明星下载

24名"两抢一盗"嫌犯被公开逮捕-两抢一盗,逮捕,招宝山,民警,犯罪分子

这款武士头超级帅,男士们确定不试试吗?

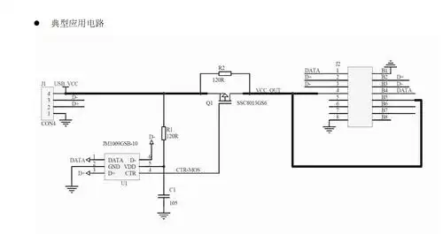
天玖隆一级代理ia2102as6tr-sot23-6苹果数据线专用芯片

cupcake

常见汽车车标大全

《劫中劫》央视收官 贾青荧屏蹿红成长之路

帅的一塌糊涂【男生头像】