经典伤感语录

相关图片

经典语录伤感人生感悟

电影台词截图截屏

经典语录爱情伤感经典语录爱情伤感图片

电影台词,电影截屏,电影截图,韩剧台词,文字图片,文字美图,文字控壁纸

那些唯美,温暖又伤感的电影台词

随机推荐

古力娜扎魅力写真:艳丽迷人,靓丽出众

张小斐风格大突破,猫眼妆妩媚又妖娆,这长腿谁看不心动

李彩桦受邀出席伊的家16周年品牌盛典_保养_产品_科技

网红张茜用独特的烟嗓给大家唱一首不在,这才是真正的不在

小沈阳原名叫什么名字 小沈阳名字是怎么来的

燃气肉夹馍炉子白吉馍炉驴肉火烧炉子烧饼炉子多功能烙烤设备烤箱

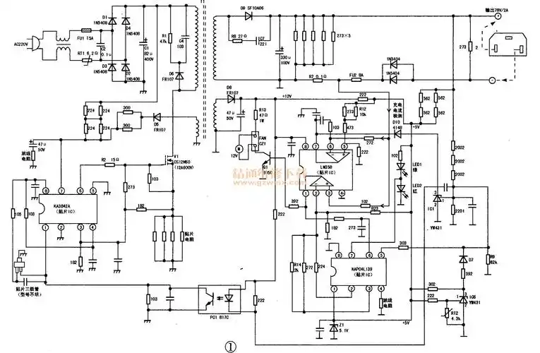
近日,就接修了一台雅迪64v电动车充电器,对其电路进行了实际测绘(见图

多少费用! 2022代妈 "女性梅毒真实照片 "-第2张图片-娜琳博客