暴漫gif蘑菇头gif哈哈哈笑死gif搞怪gif逗gif

相关图片

怼死你gif

我他妈直接笑死直接表情

[django高级之批量插入数据,创建表的三种方式,分页器组件]

艾玛笑死我了_艾玛表情

猫咪笑死_猫咪表情

随机推荐

杨幂跨年晚会颜值能打,小奶音拿捏少女感,眼睛里的星星回来了_问题

杨紫《中餐厅》再梳"佟年编发",精致减龄,却没想到被耳环抢镜

明星大侦探#【《#夜半酒店#》Ⅱ高清剧照】蓉门童@杨蓉的眼神里装满

高清好看的复古优雅女人头像图片

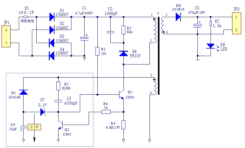
为什么小功率自激式电源都用13001做开关管,不容易烧坏吗?

exo 吴世勋 纯白小王子 比心 cr:logo

[求助]有没有艾伦扎丸子头的原画啊

全马跑步成绩(时间)与配速表(半马可以参考).