【slm6807】 5v输入两节锂电池升压充电电路_保护_电压_集成

相关图片

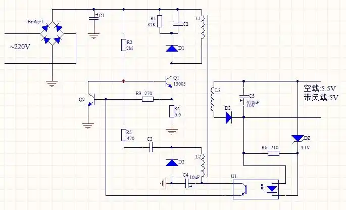
一颗小型5v充电器,里面电路相单简单,搞懂原理图自已可以制作

5v2.4a开关电源手机充电器方案

小飞哥充电器电路图.jpg

5v供电给充电电池充电,这个电路是否可以?

5v手机充电器原理图(三款充电器电路原理图详细)

随机推荐

张雨绮录综艺一脸认真,穿着蓝色棒球服外套很减龄,全程保持一个坐姿不

杨颖穿白色短裙配高跟鞋全场惊呆

美女系列壁纸第35期-张钧甯

明明是临时被拉来救场却演成经典的4位演员多谢原定不演之恩

mlb帽子男女同款棒球帽ny纽约洋基队春夏款刺绣logo时尚百搭正品

精装修木工及涂饰工程工艺节点做法(图文并茂)

《谈判官》全集-电视剧-免费在线观看

八零后夫妇将农村楼房改成了现代感小别墅