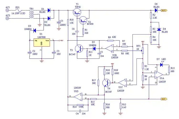
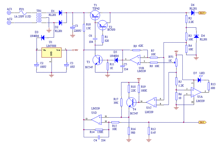
汽车12v电瓶充电器电路图

相关图片

电池充电器-充电电路-维库电子市场网

电瓶车充电器电路图

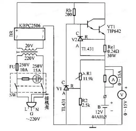
汽车蓄电池充电器电路

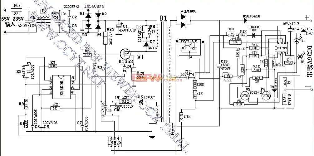
电动车 充电器电路图

收集电动车充电器电路图30张,以备不时之需

随机推荐

手机qq 启动界面的碎片企鹅图片,来自哪里?什么意思?

可爱凯一只#q版头像 #王俊凯

动漫女孩这样画太简单了吧,一看就会!快来和我一起画

快过年了,分享个过年必吃的软炸虾仁,高蛋白,低脂肪,炸肉鲜嫩 - 抖音

dunn柚子姐姐说散就散说唱版吉他谱

red velvet:裴珠泫然而今天想介绍的这些小个子女王们却用她们的才艺

女生头像可爱甜美春季高清清新甜美的可爱女生头像图片

《创造营4》成团夜嘉宾:顶流爱豆惊喜助力,还有两支前辈团队