电动自行车佳腾充电器电路图

相关图片

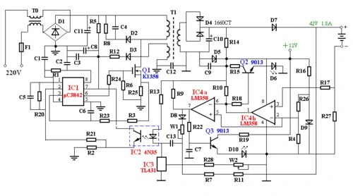
雅迪电动车充电器电路图(高标牌)

最新雅迪电动车充电器电路图(高标牌)

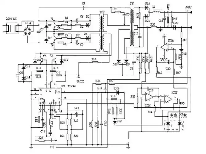
电动车充电器电路原理图

五款电动车充电器电路图讲解

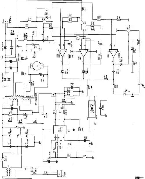
电动车充电器电路图

随机推荐

吴京竖中指gif吴京gif中指表情

exo logo

周杰伦晴天

虽然电视剧《白发》没有得到太多的关注,成绩也没有特别好,但是张雪迎

女扮男装王者荣耀李白凤求凰cos照片写真 仙气十足15p

男生韩式37分超级帅气有型的发型推荐

湖北省,宜城市,万亩红薯基地欢迎您,以诚信为本,以质量求生

不当社畜了,却开始羡慕这条月入10w的宠物狗.