11.12-陈奕迅演唱会-②②路,一直都在

相关图片

11.18陈奕迅《我们》fear and dreams 世界巡回演唱会上海站 4k

陈奕迅fearanddreams世界巡回演唱会西安站首场开唱令人惊喜的安可十

陈奕迅澳门演唱会:经典歌曲,粤英文才华绽放

【陈奕迅演唱会】终于轮到我用这个转场了-serendipity269

陈奕迅线上演唱会即将开幕7月11日不见不散

随机推荐

王源拼接壁纸

张钧甯百变造型轻松驾驭

星空紫2

水原希子和妻夫木聪"在一起"了?最近的日影cp实在太精彩! | yoho!

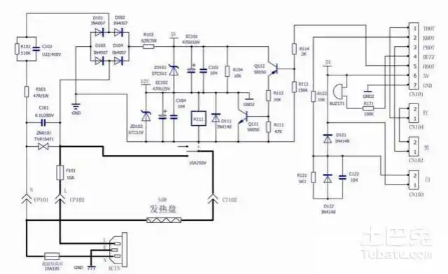
创迪电压力锅电路图及相关介绍

有没有特别惊艳的超清电脑壁纸分享? - 知乎

赤脚穿着裙子的小女孩走在沙滩上孩子们的操场上

2盒40】奇正藏药青鹏软膏20g消炎止痛尿酸软膏痛风药膏类风湿性扭挫伤