基于锂电池充电器的设计与制作: 20121112053629221273911.jpg

相关图片

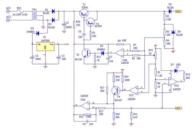
七款12v充电器电路图

铅酸蓄电池充电器电路原理图如下

铅酸电瓶充电电路的制作方法

请问谁又电瓶车充电器电路图

小飞哥充电器电路图.jpg

随机推荐

tnt时代少年团宋亚轩头像

王思聪全家沉默!前女友豆得儿被指精神抑郁,首度回应打胎事件

杨超越的"挂耳染"太好看了,低调也时髦,夏天想染发的女生必看

哈兰德五子登科,征服亨利大帝,就差表演"吃小孩"了

《阿凡达》精美壁纸15图片(2)_游侠图库

可爱女生短发发型图片(短发女孩子图鉴 又a又可爱)

2018年南京师范大学泰州学院艺术类专业招生|校考计划与考试内容

男人喝酒伤感头像孤独寂寞的男人独自喝酒伤感图片头像