刘惜君短发银色抹胸裙写真组图

相关图片

刘惜君美腿写真系列

刘惜君甜美风格写真组图,一袭淡黄色花朵纱裙,笑意盈盈,优雅生姿

刘惜君甜美风格写真组图,一袭淡黄色花朵纱裙,笑意盈盈,优雅生姿

刘惜君黑色抹胸写真组图:沽秋深入眠,阿君你好漂酿

一组刘惜君不同类型服饰搭配展示写真!以各种各样服饰搭配美的展示!

随机推荐

爱的厘米佟丽娅关雨晴同款衣服条纹拼接针织衬衫

倪妮× madamefigaro七月刊_高清图集_新浪网

光影下,杨幂长发披肩,尽显美艳大气,举手投足间展现自信优雅.

月影梳桐新中式实木沙发组合紫金檀木高箱储物冬夏两用贵妃沙发别墅

壁纸 动漫 插画 文字

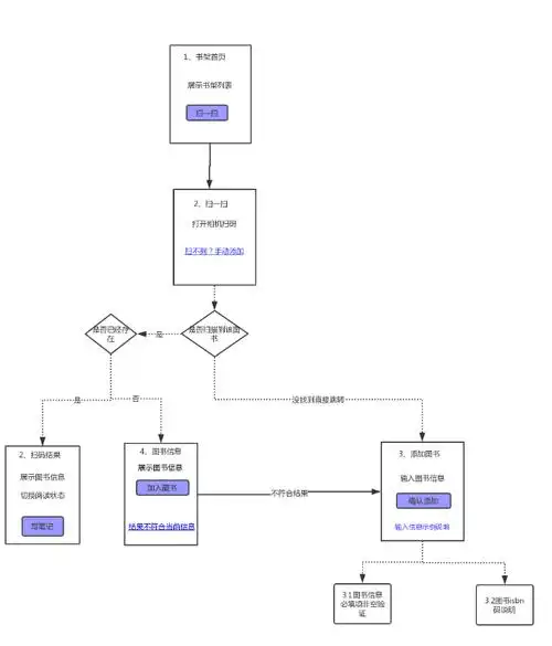
以个人书架业务为例,解析原型图的设计流程

防雷检测仪器表面阻抗测试仪静电电位测试仪数字万用表

动漫频道-手机搜狐