锂电池 充电

相关图片

求一个锂电池充放电电路

6v锂电池1a充电板方案电路-电子发烧友网

锂电池充电保护电路

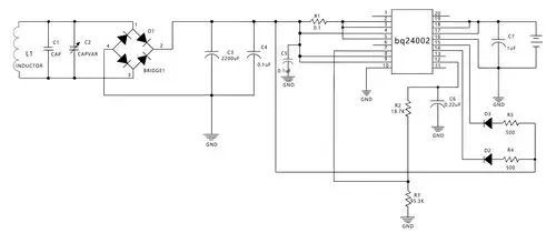
18650锂电池充电器电路原理图

基于锂电池充电器的设计与制作: 20121112053629221273911.jpg

随机推荐

童年照明星小时候都长什么样林心如无变化成龙大哥好可爱

高颜值网红款漫画脸芭比娃娃二次元23厘米7分bjd娃娃儿童玩具礼物

《方体透视素描—绘画素描基础入门训练》by rh-3-128煦

郑爽抹胸黑裙性感写真图片23

皓衣行#点开以为有动静!结果啥也没有,呜呜呜我们皓衣行啥时候播

各种常用衣柜立面图纸合集

panton 蓝色分类色卡图 (图片来源:百度百科)

军牌神奇油性胶,抖音快手同款军牌神奇胶水油性强力胶水 一瓶