12v电瓶充电器电路图

相关图片

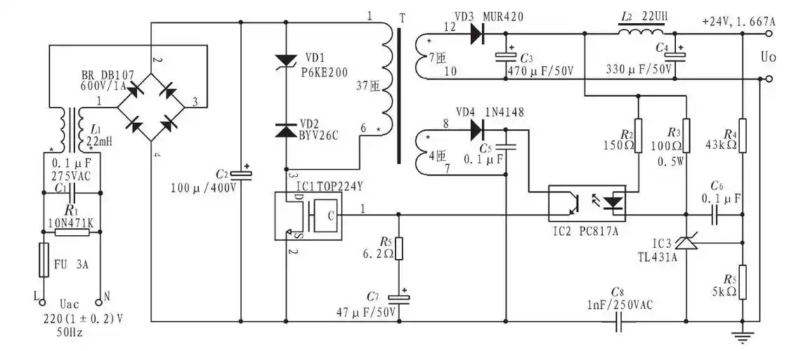
精确的12v电瓶自动充电机电路

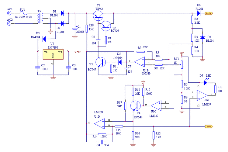
拆解宏顺hs60a全自动蓄电池充电机自动识别12v24v防反接绘制原理图

12v电瓶充电器电路图

12v电池充电器电路图

12v 24v 36v 48v自动充电器

随机推荐

壁纸炫彩抽象艺术手机壁纸

炒鸡仙女又温柔的聊天背景图来啦

facebook表情包素材_facebook表情包图片元素-觅元素

张予曦的这套礼服,感觉如何?

两个女儿卡通头像亲子照 两个女儿全家福卡通头像一家四口亲子照

特别的人钢琴简谱-方大同演唱-看谱啦

游戏《魔兽世界》英雄人物高清桌面壁纸

穿校服配时尚跳表白手势舞_艾特_视频_朋友