雅迪64v电动车充电器检修

相关图片

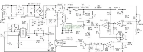
电动自行车充电器电路原理图60v60v电动自行车充电器电路图

给大家讲讲一款典型电动车充电器原理图的原理

电动车充电器电路图

收集电动车充电器电路图30张,以备不时之需

收集电动车充电器电路图30张,以备不时之需

随机推荐

怎么给刘德华豆瓣百科换个头像

络腮胡怎么办 又浓又密 怎么办好

5本主角是血族的玄幻小说,以血为生,不是残忍,而是求生存!

李晨 邓超

德景视觉带你观赏勒北木棉花

赛斯斯沃特奥摩因流量有限,无谓等没有图片显示,请谅解!

日系女生头像楼太高更新结束

墨镜一带谁也不爱|帅气的男生头像 今日语录:好看的皮囊千篇一律,可爱