"天庭"神仙官职排名表(纯属虚构) 本内容纯属娱乐.

相关图片

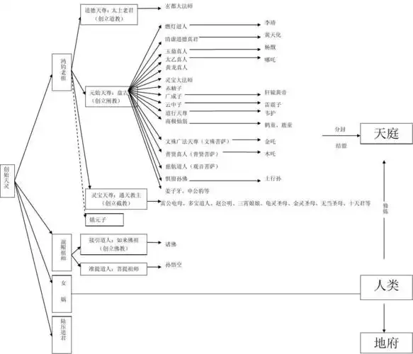
神仙等级谱

天庭官职品级顺序表

中国神仙体系

科学家发现天庭天上一日地下一年这样的地方真的存在吗

中国神仙大系

随机推荐

刘亦菲井柏然易燃

北京2024年医保基金监管集中宣传月活动启动

各方面都优秀,又帅又可爱各个年龄粉丝都有,我要做任嘉伦一辈子的嘉人

台下观众. 王贤亮 摄

韩式露耳短发发型图片露耳短发这样扎很美

阿凡达2,一个"看"着很好的电影,"美"中诸多不足_票房_故事_画面

盗墓笔记之七星鲁王宫

痛苦女王至宝初评