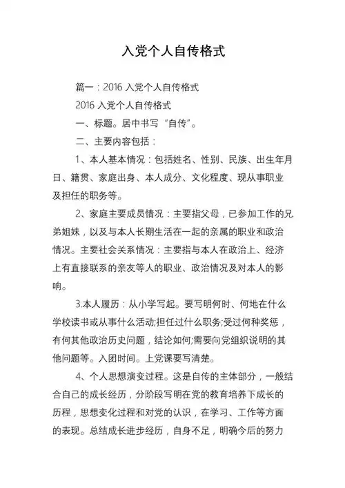
入党自传的基本格式和内容 入党自传 标题 称谓 正文 结尾

相关图片

入党个人自传–格式及范文doc13页

公务员政审自传2pdf3页

入党个人自传格式及范文doc13页

入党个人自传格式.doc

入党个人自传格式及范文doc4页

随机推荐

迪丽热巴你要迷死谁

主打一个自由,刘亦菲不参加综艺的原因曝光_杨洋_作品_颈椎

李沁写真壁纸

洪欣年轻的时候是真的美,感觉不比李嘉欣差,而张丹峰是眼睛没看清才会

邓莎实力坑娃?周润发曝郭富城手头紧?-圈内生活-八卦

无偿粉福1

盗墓笔记之沙海终极海报绘制过程

简笔画:画一个双马尾的小女孩.第一步:用几根弧线随意画出刘海 - 抖音