学生内衣女

相关图片

浙江 杭州欧洲站8090美衣舍欧货中高端女装官方企女士内衣/男士内衣

红色内衣女士结婚新娘大胸显小胸性感蕾丝超薄款本命年文胸罩套装

【文胸套装】性感聚拢文胸刺绣调整型内衣女士内裤 豆沙 70a配m

舒适亲肤小胸女士胸罩蕾丝聚拢真丝内衣文胸套装

narue女士内衣性感花朵蕾丝刺绣可爱时尚高级轻盈文胸

随机推荐

哈哈哈 刘昊然和王俊凯录真人秀的造型,让人想起了著名卡通人物

战山为王给你棒棒糖上

杨采钰直角肩##杨采钰住在法式美

网红小女孩丸子头像 高清最火丸子妹头像图片大全可爱_萌娃头像_头像

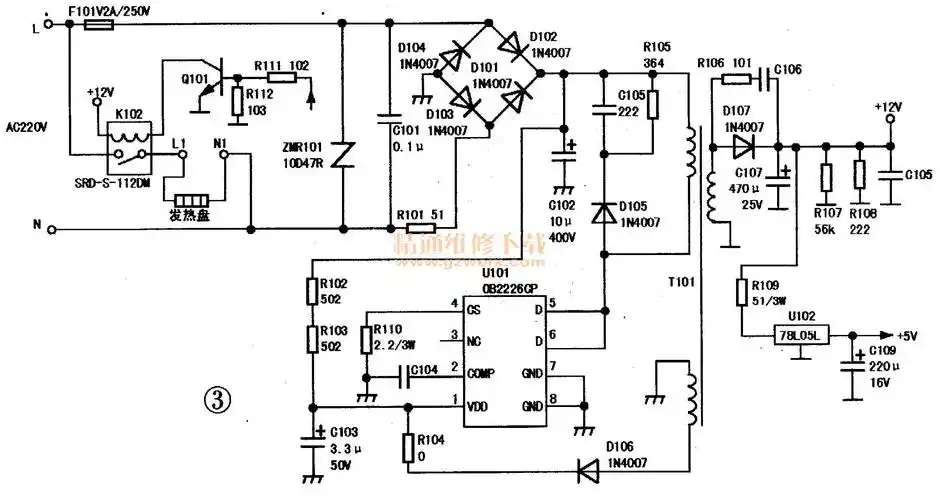
苏泊尔电脑控制型电饭煲不通电故障检修

综艺节目的美女主持董卿周涛朱迅张蕾和李思思哪一位情商更高更具人气

无儿无女的李建群与著名导演同居27年不结婚临终后悔让人心疼

冷知识:天津市滨海新区的行政区划属于县级,副省级是错误解读