《迷失森林(阴森)》所有生存用品 合成表!

相关图片

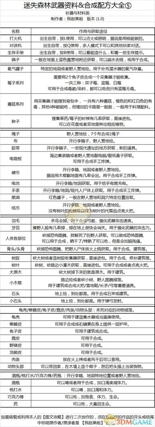
森林武器和合成配方大全

森林合成表大全森林全物品合成表一览

theforest合成表大全森林theforest最新中文合成表

堆叠大陆(stacklands)合成表(暗黑森林) 隐藏合成: 墓地:2尸体 一瓶水

森林全武器获得位置地图及合成材料一览

随机推荐

我是不是这个群里最帅的流行简约搞笑表情包

唯美自然风景高清壁纸图片欣赏

关晓彤大秀美腿,一袭红色吊带裙气质超绝,感觉鹿晗真的赚到了_身材

90后张雪迎时尚写真

在线收集nana们~我要上热门!justin黄明昊

老师在给学生上课

苗药皮毒清软膏乳膏皮肤止痒

2021牛年魔都上海的脚步(3)南京路,人民广场,上海博物馆的年味(手机