中国八大字体你知道是哪些吗?

相关图片

各种字体书法

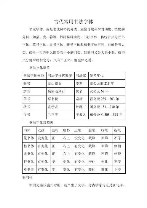
古代常用书法字体 书法字体,就是书法风格的分类.

毛笔字体-花瓣网|陪你做生活的设计师 | 书法偏旁笔画透明png 毛笔字

练写书法异体字对照表

中国艺术字体设计,字体下载大全,在线书法

随机推荐

2021巨火网红超a超短发定型烫

鹿晗关晓彤神仙恋爱,"结婚照"流出|娱乐圈|小楠_网易订阅

出单古风仙气女生头像

组图马伯骞戴银链子时髦吸睛反戴棒球帽穿马甲露健硕身材

千与千寻长笛谱好听的长笛流行曲简谱凉凉长笛五线谱

有没有好看的笔记本电脑壁纸无水印的

9,超女一般认为,2005年开始的创文创卫活动以及为迎接奥运展开的全民

祺鑫情头