蓝色梦幻粒子光斑闪烁落下背景led视频

相关图片

蓝色天空,梦幻唯美 - 堆糖,美图壁纸兴趣社区

梦幻蓝

蓝色梦幻电脑桌面壁纸

画师kotokoto作品 唯美 梦幻 蓝色 好赞滴说

4k浪漫天空梦幻云端花瓣视频背景ae模板花瓣背景视频4k4k蓝色科技地球

随机推荐

王俊凯饭绘 q版

穿西装的女生,有亿点点酷.#图文伙伴计划 #大连 #城市街拍 - 抖音

四大神兽--q版.青龙掌管时间万物的生机和道义.白虎掌管肃杀 - 抖音

老狼叒加盟安吉大麓青年音乐节##安吉大麓青年音乐节阵容

完全释放天性啊这灯光很诡异崔雪莉像疯子崔雪莉雷人奇怪的撩人动作不

张豆豆于家翊现身演播厅在张爸爸身后甜蜜互动情侣手链成亮点

车银优韩剧wonderful world

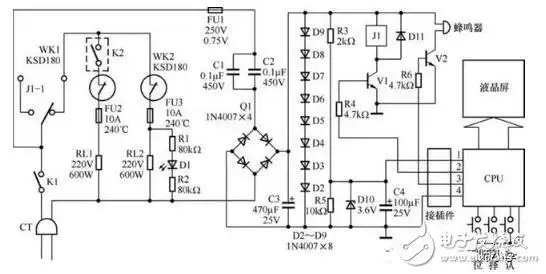
电饼铛电路图