会徽设计理念

相关图片

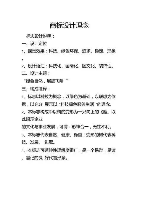
商标设计理念

建筑的设计空间构思方法.doc

纪念性景园的设计构思与理念_黄麻起义和鄂豫皖苏区革命烈士陵园规划

浅谈服装设计的创意与构思

室内设计大师及作品理念.doc

随机推荐

车晓写真美图:花容月貌,气质出众

基础教学——水果结构_苹果_素描_色调

翟艺术字体翟头像翟笔顺翟同音同调字查询

虫儿飞 吉他弹唱c调六线吉他谱-虫虫吉他谱免费下载

红细胞abo血型鉴定有什么方法

成熟性冷淡风高冷气质感头像女 冷淡系暗色系最新微信女头_女生头像

雅迪"冠能 6 代"q50 / t60 / m85 电动车亮相_搜狐汽车_搜狐网

郑州城隍庙