tecsun毫安电池充电1000德生收音机原装充电电池镍氢18650电池

相关图片

一文教你「充电锂电池」该买哪款

浦基推出usb-c直充9v电池,恒压与双串两种型号可选_充电_设备_用户

晟森电池适用于步步高 xplay5电池 b-97 xplay5手机内置充电 电板

品胜5号电池:持久强劲的充电电池

雷迪司蓄电池mf12-180 12v180ah型号及参数

随机推荐

王祖贤,周海媚,许晴和杨采妮,这四人的年龄跟温碧霞差距不大,却依旧

博君一肖

生活有所期待#分享照片 #陈钰琪#summer - 抖音

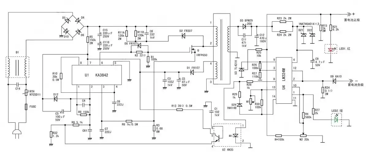
电动车自行车充电器电路图

瑜洲《瑜本海系列 第一弹》黄景瑜x许魏洲_哔哩哔哩_bilibili

许巍《曾经的你》吉他唱 e调-简谱网

年金终值系数表1页

唯美好看的晚霞风景图片桌面壁纸