精心制作适合diy的模块化音乐传真a1

相关图片

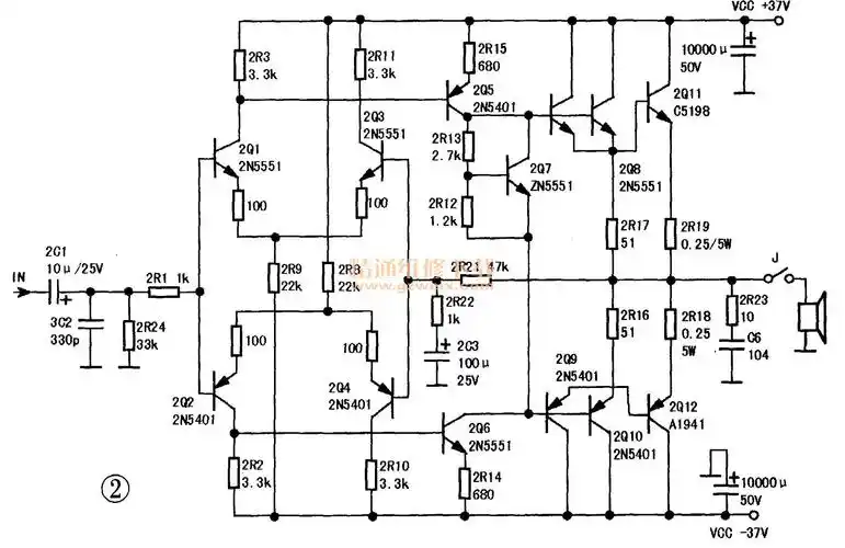
为方便检修,把电源变压器次级引线加长,将功放电路板移到机外.

loto课5:三极管音频放大电路实践

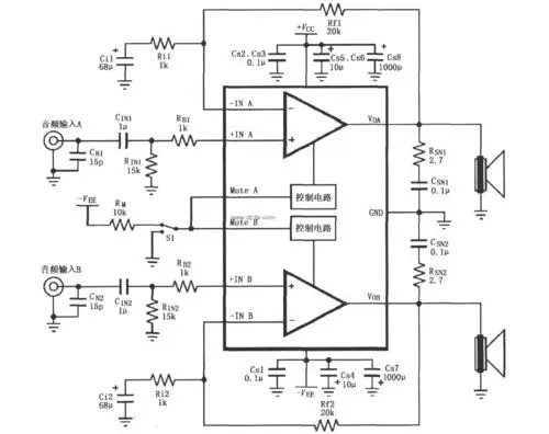
由lm4732内部两个放大器构成的电桥输出的音频功率放大电路

求教音乐传真a1如何调节静态电流和中点

各类典型功放电路大比拼

随机推荐

霍建华,鹿晗,张艺兴,一大票男神果照强势来袭!

2023郭富城深圳演唱会(11月11日)(时间 地点 门票价格 购票地址)-黄河

黄轩图片高清桌面电脑壁纸

哆啦a梦呆萌可爱手机壁纸

董璇|俞飞鸿|李若彤|蒋勤勤|实力派演员_网易订阅

农民歌手王二妮的全家福(图)

宇宙少女 1

一直都是男生发型中特别潮流的造型,整体轮廓也特别好看,侧边头发剪短