荣事达电饼铛 6脚带灯 该怎么接线 请大神明示

相关图片

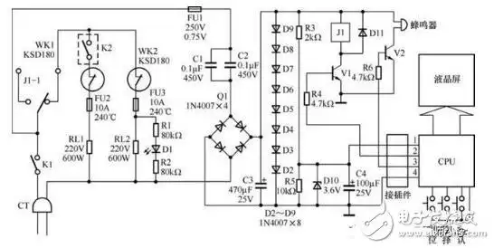
电饼铛#电路图 - 抖音

xdjk-150接线图 我有一台电饼铛线路坏了,不知道怎么接请老师指点一下

220v电饼铛怎么接线,求指点

美的电饭锅煲电路图

给新买的美的电饼铛换条电源线欢迎各位坛友指正

随机推荐

简约通透的阳台玻璃护栏.

穿白色连衣裙秀出好身材,灵动优雅又温柔#明星 #每日穿搭 #金晨

斗罗大陆双生武魂的修炼秘诀是什么唐三修炼的都不算完美

赵丽颖最新杂志大片来了!这一次,她自己来承包鱼塘_阳光_时尚_感觉

果然是她-范丞丞:萌徒乖乖-话本小说网

广西花红药业有限公司logo

而她的这位老师,还有另一个学生,那就是范志博.

前利物浦悍将血染沙场 头部创口血腥引球迷担忧|费内巴切|斯科特尔